Select your region & language

Power SemiconductorFlexiCP™
PE25200

Ultra-High Efficiency, Div.2 & 3 Selectable, 45W Charge Pump Capacitor Divider

  • In Production
  • Recommended
  • New
Read more
  • RoHS Directive compliant product
Read more

Product Detail

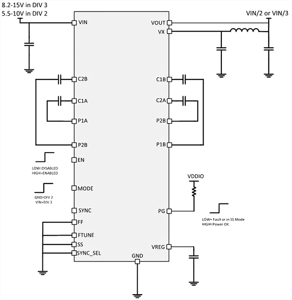
PE25200 is user selectable divide-by-2 or 3 charge pump capacitor divider IC with integrated FETs.
Capable of delivering up to 45 watts of power with peak efficiency of 97%.
Choice of divider ratio between 2 and 3 enables to convert 2-cell or 3-cell lithium platforms into 1-cell platform in mobile computing application.
PE25200 devices can also take up a front-end DC-DC converter as part of 12Vin point-of-load designs in datacenter, networking and optical equipment powering FPGA, DDR memory and ASICs.

Io [A] 10
Divider Ratio 2 3
Vin [V] 5.5-10 8.2-15
Vo [V] Vin/2 Vin/3
Efficiency [%]
at cycle skipping
97.5
(10Vin/5Vo)
96.4
(12Vin/4Vo)
Efficiency [%]
at fixed frequency
97.0
(10Vin/5Vo)
95.8
(12Vin/4Vo)
Package WLCSP
Feature Enable, Power Good, Frequency Synchronization,
Cycle Skipping, Over Current Protection,
Over Temperature Protection, UVLO, Parallel Operation
Product Family FlexiCP™
Image of Product Detail

Technical Reference

You can view technical documents about Power Semiconductor.
Click the download button to view or download the file.
*The information in the datasheets may be modified without notice or may become unavailable.

Datasheet
This provides the features, specifications, and measurement directions.
Evaluation Kit (EVK) User's Manual
This provides how to use the evaluation board.

Datasheet (PDF: 0.5 MB)

Evaluation Kit (EVK) User's Manual (PDF: 7.9 MB)

Explanation of Product Characteristic Icons

RoHS Directive compliant productrohs

This product contain no restricted substances specified by RoHS Directive with more than maximum concentration value by weight in homogeneous material, except for cases falling under RoHS exemptions.

Restricted substances Maximum concentration value
Lead 0.1%
Mercury 0.1%
Cadmium 0.01%
Hexavalent chromium 0.1%
Polybrominated biphenyls (PBB) 0.1%
Polybrominated diphenyl ethers (PBDE) 0.1%
Bis (2-ethylhexyl) phthalate (DEHP) 0.1%
Butyl benzyl phthalate (BBP) 0.1%
Dibutyl phthalate (DBP) 0.1%
Diisobutyl phthalate (DIBP) 0.1%
REACH Regulation  compliant productREACH

The Product complies to provisions of REGULATION (EC) No 1907/2006(Reach)

Restriction of the substances contained in the article under Reach:
REACH regulation impose restrictions of product applications and substance ban on the basis of Article 67.1.
The inclusion of a Substance of Very High Concern (SVHC) in the Candidate List creates the duty to communicate information on substances in articles to allow safe use of the article, which is applicable to suppliers in Europe (Reach Article 33). It does not impose any restrictions on the use of the products, nor is it a substance ban. Please check "Murata products containing SVHC and Information on safe use"
AEC-Q200AEC-Q200
AEC-Q200 compliant product